发布时间:2015.09.29发布者:安徽艺术学院浏览次数:38
关于2015年度教科研项目检查验收的通知.pdf
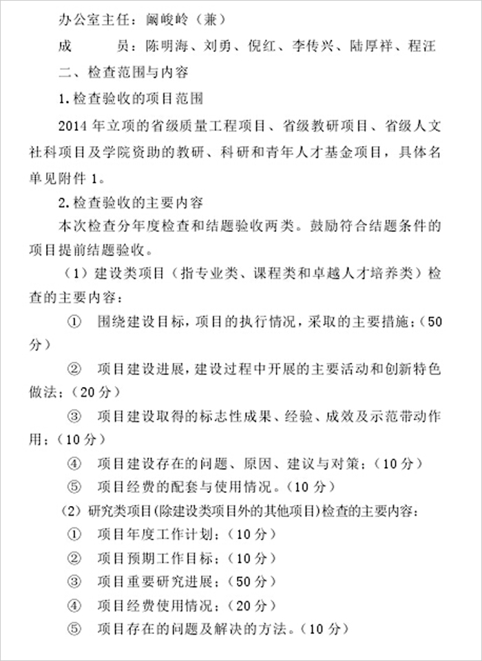
附件1:2014年教科研立项项目一览表5092910536639.xls
附件2:教科研项目检查验收情况汇总表.xls
附件3:省级质量工程项目进展报告.doc
附件4:省级质量工程项目结题报告.doc
附件5:省级教研项目结题报告.doc
附件6:院级质量工程项目进展报告.doc
附件7:院级教研项目结题报告.doc
附件8:省级、院级人文社科和青年人才基金项目开题报告.doc
附件9:省级、院级人文社科和青年人才基金项目进展报告.doc
附件10:省级、院级人文社科和青年人才基金项目结题报告.doc
附件11:成果展示形式.doc
附件12:系部教科研项目总体执行情况报告模板.doc
附件13:教育科研课题开题报告及结题报告的格式及写法(参考).docx
招生咨询电话:0551-64400400
地址:安徽省合肥市新站区淮海大道1600号
邮编:230011
Copyright © 2019 安徽艺术学院 All Rights Reserved